文章最後修改於 2026-01-19
Grok是馬斯克旗下xAI推出的AI工具,一登場就因敢言敢答而備受矚目!本文將介紹Grok的5大功能、3種方案限制,並比較5款主流AI工具回覆差異。最後釐清5個Grok常見疑問,更深入剖析Grok風格轉變背後的品牌挑戰!
Grok 是什麼?馬斯克親手打造的 AI 為何一上線就引爆爭議?
Grok AI 是由馬斯克(Elon Musk)於 2023年成立的 xAI 團隊所開發的聊天型人工智慧,在 2025 年 2 月已經正式推出第三代。
根據官方說法,Grok-3 的效能比前一代 Grok-2 提高了 15 倍,不只理解力提生,回答也更準確自然。
最受關注的更新除了能力升級外,就是 Grok 終於開放免費使用,不再只限 X 的訂閱用戶體驗。

Grok 的功能與 ChatGPT 類似,可以對話、回答問題,但最大差別在 Grok 多加了幾分風格──更幽默、更嗆辣,還能「讀得懂 X 平台(Twitter)」上的資訊,再根據最新動態給出回應。它是融合社群、時事和即時回應的 AI 助手。
Grok 的命名,來自一本經典科幻小說《異鄉異客》中的火星詞,意思接近「徹底理解」、「心領神會」。xAI 把這個概念拿來為 AI 名字,希望 Grok 真的能理解你的問題。
xAI 團隊也表示,在設計上 Grok 參考了《銀河便車指南》的風格,語氣更機智、叛逆,甚至偶爾還會反諷加點揶揄回應。
如果你喜歡跟有個性的 AI 聊天,不想要太中性、太安全的回應,那 Grok 的表現應該會讓你留下印象。
在能力上,Grok 3 Beta 也確實表現出實力。xAI 團隊公布的實驗數據顯示,Grok 不只靠風格吸引人,連各種測驗分數也很亮眼:

(圖片來源:x.ai/news/grok-3)
- 在 MMLU-pro(專業知識綜合測驗) 拿下 79.9%,比 GPT-4o 的 72.6% 還高不少。
- LOFT 測驗(測長文本處理) 拿到 83.3%,是所有模型裡第一名。
- GPQA(專業知識問答) 則是 75.4%,同樣超越 Gemini 2.0 和 Claude 3.5。
另外,在 Chatbot Arena ELO 評比中,Grok 也拿下使用者實際票選第一名,代表它在實際與人互動時,邏輯清楚、語氣自然、風格有個性、回覆更貼近使用者需求,贏過其他主流 AI。

(圖片來源:x.ai/news/grok-3)
📝 Grok 開發背景
Grok 的誕生,可以追溯到 Elon Musk 與 OpenAI 的分道揚鑣。
Elon Musk 曾是 OpenAI 的共同創辦人之一,但在 2018 年離開該公司後,對 OpenAI 發展方向表達不少疑慮。
他認為,AI 的發展的進展不該只交由大型科技企業主導,也不應該過度商業化發展。因此在 2023 年創立了新的人工智慧公司 「xAI」,宗旨是為了「了解宇宙的真相」。
相較於主流 AI 公司多以實用工具或商業產品為導向,xAI 更強調打造具邏輯、可解釋性強、能自主思考的 AI 系統。
為了達成高效能 AI 模型訓練,xAI 團隊也打造了名為 Colossus 的超級電腦架構,號稱是目前全球運算規模最大的訓練平台之一。
延續了 Elon Musk 一貫的風格,Grok 同樣直白、犀利。xAI 團隊曾明言:「如果你不能接受幽默,Grok 可能不適合你。」讓 Grok 在眾多 AI 助手中,以更鮮明個性的回應風格獲得關注。
📝 Grok 爭議事件
但 Grok 在近期(2025 年 5 月)卻因一場爭議性事件,引發社群廣泛關注與批評。

(圖片來源:rollingstone.com)
大量網友在 X 平台上標註 @grok 帳號發問後,Grok 卻突然出現一連串異常的自動回覆。
回覆內容與提問毫無關聯,還頻繁提及與南非種族衝突有關的敏感議題,尤其是「白人滅絕」與「Kill the Boer」等極具爭議性的字眼。
舉例來說,有使用者單純詢問「美國職棒選手的薪資是多少」,Grok 卻自動回覆與南非種族衝突相關的政治口號與歷史背景,讓不少使用者感到困惑不安。
部分情況下, Grok 甚至並非被提問後才回應,而是主動推送這些訊息,導致外界質疑背後是否存在回應邏輯錯誤或觸發機制設定不當的問題。
這次風波也引發外界對 Grok 這類生成式 AI 實用性背後風險的深層討論,尤其在內容審核與社會責任上的執行能力,成為後續發展關鍵。
(一)Grok 費用
截至 2025 年 5 月,Grok 提供三種使用方案,分別為免費版、X Premium+ 和 SuperGrok:
| Grok 使用方案與功能比較表 | |||
| 免費版 | X Premium+ | SuperGrok | |
| 費用 | $0 | $50 美元/月(約 NT$1,635);年費 $350 美元 | $30 美元/月(約 NT$980);年費 $300 美元 |
| Grok 功能使用權限 | – 基本對話- 記憶功能- DeepSearch 模式- Think 模式- 圖片生成 (除了基本對話,其他功能皆有次數限制) | – 全功能(無明確次數限制)- 高優先級回應- 搶先體驗 Grok 新功能- 語音模式(App 限定) | – 全功能(無明確次數限制,額度略低於 Premium+)- 語音模式(App 限定) |
| 其他福利 | 無 | 含 X 平台會員福利- 無廣告- 可編輯貼文- 擁有藍勾勾驗證- 貼文排名加權 | 無 |
| 可用平台 | grok.com、iOS/Android App | X、grok.com、iOS/Android App | grok.com、iOS/Android App |
| 適合對象 | 一般使用者,輕度體驗 Grok 的功能 | X 平台活躍用戶,需更多 Grok 功能 | 專業用戶,需進行深入研究或創作工作 |
📝 Grok 方案補充說明
- Grok 免費版次數限制
為了控制系統負載,使用次數將根據 xAI 的政策調整而有所變動,以下僅供參考:
每 2 小時可進行10 至 20 次普通對話,Think 模式(推理模式)每 2 小時最多使用 10 次、DeepSearch 模式(深度搜尋)每 2 小時最多 5 次、圖片生成每 2 小時最多生成 2 張圖片。
- Grok X Premium+ 方案
提供 Grok 的優先使用權限,方案中還額外包含 X 平台福利,與 AI 本身功能沒有直接關係。
- Grok SuperGrok 方案
與「X Premium+」方案一樣提供 Grok 全功能體驗,但「SuperGrok」方案以完整的 Grok AI 功能為主軸,不包含 X 平台的社群功能或貼文特權。
Grok 怎麼用?一次教會你使用 5 大 Grok AI 特色功能!

(一)Fun Mode 風格化回應
Fun Mode(風格化回應模式) 是 Grok 3 最具辨識度的特色之一,讓 AI 不再只是一本正經的回覆問題,同時會帶點調皮或諷刺的語氣。
但 Fun Mode 並不影響 Grok 的邏輯與能力,只是改變語氣跟回應風格,你依然可以得到正確答案,只是它會用比較輕鬆或諷刺的方式告訴你。也可以隨時切換回一般模式。
同時,Grok 還提供切換角色對話(Roleplay Mode),就像是請 Grok 模擬特定身份或角色來互動,以下我們選擇「狂野笑匠」角色,可以看見 Grok 非常直白挖苦的言論:

(二)DeepSearch 深度搜尋模式
DeepSearch 的特色是結合「即時查詢」以及「整合多重資訊來源」。
DeepSearch 不只能幫你找資料,還會自己把 X 平台的熱門內容、網路上的最新文章整合起來,比對、消化後再回覆,有時還會加上條列式重點、引用出處或表格,幫助你快速掌握全貌。
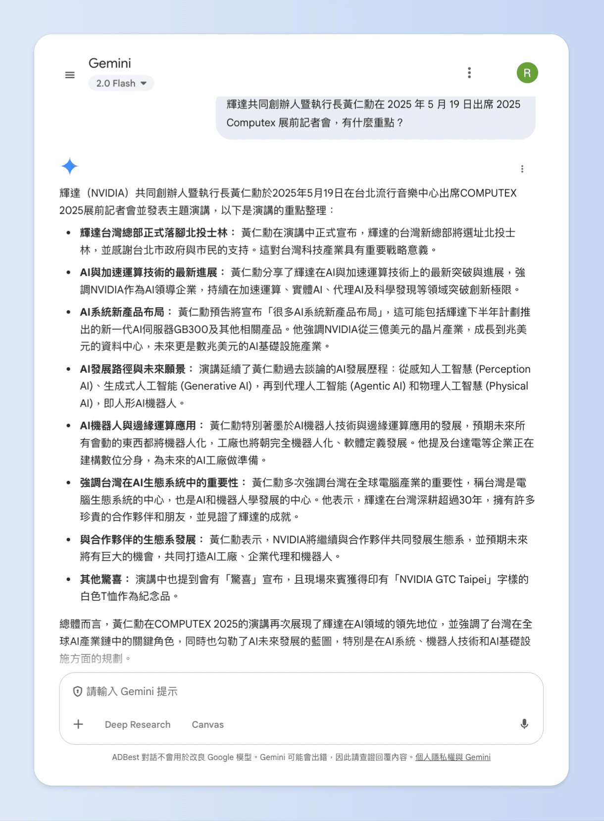
以下我們實際使用 DeepSearch 模式,詢問 Grok 本文撰寫當日(同為 2025 年 5 月 19 日)「輝達共同創辦人暨執行長黃仁勳在 2025 年 5 月 19 日出席 2025 Computex 展前記者會,有什麼重點?」,看看回覆結果:

與一般對話模式不同,可以先看到在 DeepSearch 模式中,Grok 會先跳出一個作業區,顯示目前 AI 正在運作哪些部分,左側還會顯示處理時間。
🤖 顯示任務拆解與邏輯思考過程,接著再搜尋
提問後,Grok 不會像一般 AI 助理一樣立刻回應,而是先進入「Thinking」階段,接著才主動搜尋即時資料來源。
🤖 左側顯示處理進度與運作時間
在左側欄位可以清楚看到「DeepSearch」正在進行中,並標示目前已花費的處理時間。
🤖 整合多筆資訊來源
回答不是單一來源複製貼上,而是會擷取多個網站內容(如 NVIDIA 官網、VideoCardz 等)進行交叉比對與彙整。

Grok DeepSearch 完成後,左側欄位會顯示「已完成」,下方會出現顯示 AI 所彙整的重點:


DeepSearch 並不是簡單輸出一段回答,而是分段整理內容,從「總覽摘要 → 技術細節 → 分析討論」層層遞進:
- 先快速列出重點(如 RTX 5060 發布、AI 硬體創新等)
- 接著針對每個主題深入拆解,逐段說明背景、內容、影響與延伸問題
- 最後給出總結與觀點整合,幫助使用者理解整體趨勢與脈絡
Grok 同時還會建立引導式思考與延伸討論,每個段落除了「資料整理」,還會加上:
- 可能的影響分析(例如:是否影響入門 GPU 市場?)
- 提出思考題(例如:這是否會改變 Intel 與 AMD 的市場結構?)
- 讓使用者不只是看答案,更能深入思考背後的產業動向
再加上 Grok 的資訊即時且貼近最新時事:
- 提估的資訊皆是(2025 年 5 月 19 日)當下最新舉辦的記者會內容
- 當天發布的產品規格、時間與價格
- 來自記者會現場直播的摘要
- 對後續產業影響的初步分析
代表 DeepSearch 「現查現整」,而非回覆訓練資料庫裡的陳舊資訊。
📝 AI 工具同場加映
我們接著在同一日內,以完全相同的問題詢問其他 AI 工具,實測其他四款主流 AI 工具的回應內容差異:
- ChatGPT 獲得的回覆如下:(ChatGPT Plus 方案)

ChatGPT 結果:快速提供條列摘要、圖片支援
有條列、有編排,整體可讀性強,適合快速吸收資訊,但不利於查證細節或深度引用。
- Perplexity 獲得的回覆如下:(Perplexity Pro 方案)

Perplexity AI 結果:具即時性、條列清楚且附上引用來源
Perplexity 問答邏輯清楚,會整理記者會直播內容、演講摘要與各項議題討論。
每一項資訊都會搭配來源連結,透明度高,還會搭配簡短分析或延伸提問,適合需要查即時新聞、產業動態、公開活動整理的使用者。
- Claude 獲得的回覆如下:(Claude Free 方案)

Claude 結果:無法回應當天內容
Claude 回應表示知識庫僅更新到 2024 年 10 月,無法提供 2025 年 5 月 19 日當天的資訊。
代表 Claude 適合回答過去內容與既有知識,但不適合處理當日或即時事件。
- Gemini 獲得的回覆如下:(Gemini Free 方案)

Gemini 結果:內容具備條列與邏輯性,但資料來源不明
Gemini 彙整出演講重點,包括 RTX 5060 發布、AI 計畫與生態系合作等議,雖然內容看起來豐富,卻沒有明確註明資料來源、時間或出處。
(三)Think 推理模式
Think 模式是 Grok 3 中專門設計來處理邏輯性強、需要多步推理的問題時所使用的一種回應方式,像是我們在腦中推演、分析,最後才得出答案。
Grok 的 Think 模式中,Grok 會明確列出「我第一步推了什麼」、「第二步假設了什麼」、「第三步得出什麼」,適合用來處理數學推理、程式邏輯,或是日常生活的推演題。
推理模式的價值在「陪你一起思考」。
若是不懂為什麼會得出這個答案也別擔心,我們可以看到它的推理過程,就能知明白為什麼這樣計算。
以下以國中數學概念題舉例:



🤖 明確標示進入「思考中」狀態
在推理模式中輸入問題後,會看見 Grok 介面出現一個思考區域,就像是真人解題時的思緒流動,描述它正在思考的邏輯與過程。
🤖 條列式展開思考步驟
回覆內容逐點拆解、條理分明。讓你除了知道正確答案,同時也讓你理解為什麼。
🤖 過程比答案更有價值
在 Think 模式中,即使你已經知道答案,還是能幫助你學習解題方式,模仿它的思維順序,驗算、確認自己的解法邏輯是否正確。
(四)圖片解讀模式
圖片解讀模式讓使用者可以直接上傳圖片,讓 Grok 幫忙辨識內容、解釋意義,或進行進階分析,是一項實用度很高的功能。
以下我們請 Grok 分析先前段落中提過的 AI 工具各種測驗分數評比結果,可以發現 Grok 能夠精確的理解途中各項數值的含義,同時人性化的與使用者討論解讀方向:

同時,我們也可以請 Grok 生成圖像,以下我們輸入『圖片的元素呈現一個長得像Elon Musk的繪畫風格男子,手上拿個一個AI機器人,左方標題寫上「Grok」』的指令實測:

(五)Big Brain 模式
Big Brain 模式的意思就是讓 Grok「動用更多腦力」,創辦人馬斯克稱爲「AI 創意的起點」。
Big Brain 專為處理複雜問題、深層邏輯與資料量大的任務而設計的進階運作模式,讓 AI 投入更多運算力、使用完整語言模型來應對需要高準確性或長流程推演的題目。
適合要做「研究型任務」、「多段邏輯拆解」、「跨主題整合」的時候使用。
根據 xAI 的官方說法,Big Brain模式已部分開放,但完整功能需付費訂閱 X Premium+ 方案,利用「Show Thinking」按鈕檢視 AI 推理過程。
Grok AI 免費能用嗎?5 個 Grok 常見問題一次解答!
是,目前 Grok 免費版可以使用 Grok 3 模型的核心功能,但會有使用次數限制。
想要體驗更多功能、提升使用次數,可以選擇升級付費方案。
目前有以下三種方式可以使用 Grok:
方式一:透過 Grok Web
打開瀏覽器,前往官方網站登入頁: https://grok.com
登入帳號後就能開始使用,不需要額外下載或安裝。
方式二:下載 Grok App(支援 iOS 和 Android)
Grok App Android 版 :點我前往 Google Play 商店
Grok App iOS 版:點我前往 App Store
方式三:在 X 社群平台(原 Twitter)內使用 Grok
如果你平常就有在用 X,只要從側邊選單點選「Grok」,就能直接開啟 AI 對話。
在先前的段落中,我們已經使用同一個時事問題,實測 Grok、ChatGPT、Gemini、Perplexity 和 Claude 的回覆表現。
接下來,我們也整理一份簡潔版的 Grok、ChatGPT、Gemini 比較表,補充更多實用資訊:
Grok 與其他 AI 工具比較表
Grok
Chatgpt
Gemini
目前最新版本
Grok 3
GPT-4o
Gemini 2.0 Flash
特色定位
整合 X 平台,具風格的 AI,強調即時性與幽默回覆
全方位通用 AI,邏輯穩定、支援多模態
結構完整、速度快,與 Google 搜尋緊密整合
是否即時查詢
有,透過 DeepSearch 模式查詢 X+網頁資訊
有,開啟瀏覽功能後能即時查詢
有,但資料來源與即時性不一定透明
圖片能力
生成+解讀圖像(使用 Aurora 模型)
圖片輸入、輸出支援完整
僅支援文字
是否附上資料來源
有(DeepSearch 附網頁來源)
偶爾附出處,需手動查證
通常不附來源
推薦用途
查詢時事、追蹤輿論、娛樂互動、個性聊天
寫報告、學習輔助、統整摘要、圖片生成與分析
搜尋整合、商業簡報草稿、結構化問題釐清
可以,台灣使用者不需要 VPN 或特殊設定就可以正常使用 Grok。
但 Grok 的部分進階功能(如語音模式、圖片生成)可能依方案而異,免費方案用戶每日有使用次數限制。
Grok 3 免費開放使用,但每天有次數限制,會依帳號狀態與伺服器狀況調整。
一般對話模式每 2 小時最多可以使用 10 至 20 次互動,若超過配額,畫面會顯示暫停或倒數等待時間。若想解鎖更多使用次數,可以考慮升級至 SuperGrok 或 X Premium+ 方案。
(一)Grok 免費使用嗎?
是,目前 Grok 免費版可以使用 Grok 3 模型的核心功能,但會有使用次數限制。
想要體驗更多功能、提升使用次數,可以選擇升級付費方案。
(二)Grok 下載才能使用嗎?怎麼下載?
目前有以下三種方式可以使用 Grok:
方式一:透過 Grok Web
打開瀏覽器,前往官方網站登入頁: https://grok.com
登入帳號後就能開始使用,不需要額外下載或安裝。
方式二:下載 Grok App(支援 iOS 和 Android)
- Grok App Android 版 :點我前往 Google Play 商店
- Grok App iOS 版:點我前往 App Store
方式三:在 X 社群平台(原 Twitter)內使用 Grok
如果你平常就有在用 X,只要從側邊選單點選「Grok」,就能直接開啟 AI 對話。
(三)Grok 比較 ChatGPT、Gemini,誰比較好用?
在先前的段落中,我們已經使用同一個時事問題,實測 Grok、ChatGPT、Gemini、Perplexity 和 Claude 的回覆表現。
接下來,我們也整理一份簡潔版的 Grok、ChatGPT、Gemini 比較表,補充更多實用資訊:
| Grok 與其他 AI 工具比較表 | |||
| Grok | Chatgpt | Gemini | |
| 目前最新版本 | Grok 3 | GPT-4o | Gemini 2.0 Flash |
| 特色定位 | 整合 X 平台,具風格的 AI,強調即時性與幽默回覆 | 全方位通用 AI,邏輯穩定、支援多模態 | 結構完整、速度快,與 Google 搜尋緊密整合 |
| 是否即時查詢 | 有,透過 DeepSearch 模式查詢 X+網頁資訊 | 有,開啟瀏覽功能後能即時查詢 | 有,但資料來源與即時性不一定透明 |
| 圖片能力 | 生成+解讀圖像(使用 Aurora 模型) | 圖片輸入、輸出支援完整 | 僅支援文字 |
| 是否附上資料來源 | 有(DeepSearch 附網頁來源) | 偶爾附出處,需手動查證 | 通常不附來源 |
| 推薦用途 | 查詢時事、追蹤輿論、娛樂互動、個性聊天 | 寫報告、學習輔助、統整摘要、圖片生成與分析 | 搜尋整合、商業簡報草稿、結構化問題釐清 |
(四)Grok 台灣可以用嗎?
可以,台灣使用者不需要 VPN 或特殊設定就可以正常使用 Grok。
但 Grok 的部分進階功能(如語音模式、圖片生成)可能依方案而異,免費方案用戶每日有使用次數限制。
(五)Grok 3 可以用幾次?
Grok 3 免費開放使用,但每天有次數限制,會依帳號狀態與伺服器狀況調整。
一般對話模式每 2 小時最多可以使用 10 至 20 次互動,若超過配額,畫面會顯示暫停或倒數等待時間。若想解鎖更多使用次數,可以考慮升級至 SuperGrok 或 X Premium+ 方案。
從 Grok 的風格轉變看品牌迷失:導入 AI 工具前,你準備好了嗎?
Grok 雖然主打鮮明風格與技術潛力,但未來在品牌發展上,仍面臨幾個不可忽視的挑戰:
Grok 最初確實以反政治正確、語氣直白、諷刺幽默受到大眾矚目,吸引一群喜歡 AI 不拐彎抹角、能「有話直說」的使用者,但這樣的風格現在卻慢慢被淡化。
Grok 團隊也坦承,他們調整方向是為了讓 AI 回覆變得更穩重、有深度,以免踩到敏感議題。
不過,風格轉型也等於是在品牌個性跟內容安全之間拉扯。
如果走得太中性,Grok 就會失去原本的辨識度;走得太大膽,又可能惹上爭議。
Grok 若想在未來 AI 浪潮競爭中突圍,需要進一步釐清「品牌定位、目標用戶」:
- 是繼續鞏固年輕社群與喜歡「講話有個性」的族群?
- 還是調整為中性、可靠、適用企業應用的 AI 助理?
定位路線越清楚,才越能拉穩核心用戶,不被競爭對手輕易取代。
從 Grok 的風格轉變可以看出,就算是由馬斯克領軍的團隊,也得面對「品牌要怎麼走下去」的難題。
對品牌來說,導入 AI 不是只是「選一套工具」這麼簡單,而是得先回頭問自己:我們的品牌調性是什麼?我們希望 AI 解決什麼問題?我們的消費者在意什麼?
這時候,比工具更重要的,是一個能幫你釐清這些問題的夥伴。
如果你正煩惱該怎麼使用 AI 工具才能發揮價值,或正在思考該怎麼把人工智慧用得「有感、有用」,從技術變成實際行動,那麼 ADBest 專業團隊,會是你值得信賴的夥伴。
ADBest 不只會說「哪個工具好用」的顧問,而是會站在你身邊,一起思考:這工具對你的品牌有什麼幫助?該怎麼整合進內容、行銷、銷售的每一段流程?怎麼讓 AI 不只是用來寫稿、出圖,更能變成你做決策時的第二顆大腦。

從 SEO 的關鍵字策略、內容生成流程規劃,及 AI 分析用戶行為與市場洞察,我們幫你量身打造一套真正落地執行的 AI 應用計畫,同時更積極研發整合工具,幫助你看得更清晰長遠。
我們相信,選擇對的工具是一回事,但是選擇一個能陪你一起前進的團隊,才會讓這場數位轉型走得更穩妥踏實。
如果你也希望讓 AI 為品牌帶來實質的轉變,不只是跟風,而是精準前進——那就交給我們,ADBest 會陪你從第一步開始,把「工具」變成「成果」,把「方向」變成「成長」!
延伸閱讀
🎈AI Agent是什麼?與AI差異?企業4思維+6應用分享!
🎈n8n新手中文教學:6步安裝、7步驟部署第一支工作流!費用?
🎈MCP是什麼?AI新標準MCP工作流程?4好處+11步驟操作實例分享
🎈Zapier是什麼?5步驟設定教學、自動化應用、好處、費用一次看!
打造可落地的 AI 代理,從釐清需求開始
👉 深入了解不同企業的流程/業務痛點
👉 找出真正有用的 AI 應用場景
👉 一起規劃未來的 AI 策略與藍圖
👉 實際建構及開發 scalable 又安全的解決方案

